Mengapa "Cognitive Orchestration" Lebih Unggul dari Sekadar "Generative AI"?
Di era ini, hampir semua orang bisa menggunakan AI untuk menulis. Namun, pertanyaan terbesarnya bukanlah "Bisa tidak AI menulis ini?", melainkan "Apakah AI yang menulis ini, atau Anda?" Pendekatan konvensional (Prompt Engineering) mencoba mengendalikan AI dengan kata-kata manis atau instruksi panjang. Kami menyadari bahwa itu tidak cukup. AI Generatif (LLM) pada dasarnya adalah mesin probabilitas yang halusinatif; ia didesain untuk menyenangkan pengguna, bukan untuk mematuhi kebenaran.
Sebuah desain yang memiliki arsitektur Neuro-Symbolic AI yang berfungsi untuk tidak sekadar "mengobrol" dengan AI; tetapi menggunakan AI sebagai mesin untuk memicu evolusi struktur berpikir manusia. Berbeda dengan sistem manajemen pembelajaran (LMS) konvensional yang hanya menyajikan konten, COS beroperasi sebagai Infrastruktur Kognitif Evolusioner. Ia tidak membiarkan informasi "mengalir begitu saja", melainkan mengatur dinamika produksi pengetahuan melalui tiga proses dominan yang membentuk "Hierarki Dominansi" berpikir kritis:
Memperkenalkan Interformative Design
Arproyek memperkenalkan pendekatan radikal yang mengubah paradigma:


Untuk mengeksekusi filosofi di atas dalam kode biner, kami membangun sistem yang memisahkan "Kreativitas" dan "Logika":
The Component of Master-Slave Topology
Jika ArGI mencoba memberikan jawaban instan tanpa proses Reframe, ArVI memotong koneksinya seketika.




The Power of Signature Cognitive Map
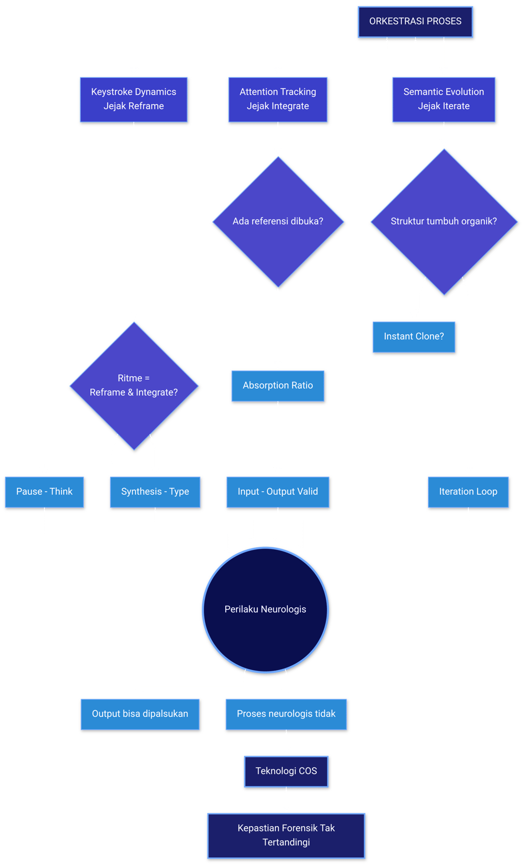
Bagaimana kami tahu bahwa naskah ini ditulis oleh manusia yang sedang berpikir kritis? Jawabannya ada pada jejak Proses Rekonstruksi. Manusia berpikir secara non-linear. Saat Anda menulis skripsi, otak Anda melakukan lompatan-lompatan mikroskopis antara membingkai ulang ide, menyatukan referensi, dan merevisi argumen. Pola ini menciptakan "Signature Cognitive Map" yang unik.
The Grafic of Vector Cognitive
Sistem kami merekam mikrodinamika spiral ini. Kami tidak hanya melihat apa yang Anda ketik, tapi bagaimana struktur pemikiran Anda berkembang detik demi detik. Jika grafik Anda "Linear" (seperti Bot), ArVI akan memblokir akses Anda karena tidak ada Interformative Process yang terjadi.


Banyak alat di pasar (seperti GPTZero, Turnitin AI, atau Classifier lainnya) mencoba mendeteksi tulisan AI dengan menganalisis Hasil Akhir (Output) secara statistik.
Mengapa Deteksi AI Biasa Gagal?


Kami tidak peduli seberapa "manusiawi" atau "robotik" tulisan akhirnya. Kami memantau ORKESTRASI PROSESNYA.
Anda bisa memalsukan hasil tulisan, tapi Anda tidak bisa memalsukan Perilaku Neurologis dari sebuah evolusi pemikiran. Itulah mengapa teknologi COS memberikan kepastian forensik yang tidak tertandingi.


Arproyek Tidak Anti-AI. Kami Anti-stagnasi.
Teknologi COS™ dirancang untuk memastikan bahwa ketika Anda lulus, ijazah di tangan Anda merepresentasikan arsitektur pemikiran yang telah berevolusi dan beradaptasi, bukan sekadar kumpulan data hafalan.
ARPROYEK
Produk & Solusi
© 2026 PT. Arproyek Evognitive Intelligence. Hak Cipta Dilindungi Undang-Undang.
Cognitive Orchestration System (COS™) dan metode Vektor Kognitif adalah Teknologi Kepemilikan (Proprietary Technology) milik PT. Arproyek Evognitive Intelligence. Seluruh hak kekayaan intelektual dilindungi undang-undang. Arproyek tidak berafiliasi dengan penyedia layanan joki skripsi manapun dan secara aktif memerangi praktik ketidakjujuran akademik.
Tentang Perusahaan
Pusat Bantuan
Harga & Paket
Dokumentasi Teknis
Press Kit
Panduan Pemula

Status Sistem
Blog
Legal & Kepatuhan
Kebijakan Penggunaan Wajar
Deklarasi Integritas Akademik
Tautan Cepat
Jadwalkan Demo ArVI
Login Institusi
Jalan S. Parman Kav 22-24, Grand Slipi Tower Lantai 5 Unit i.1, Jakarta Barat, Jakarta 11480, ID
Building Cognitive Sovereignty Infrastructure
